How to use BTS Push API
Modified on: 2023-09-19 10:02
As part of our design update, the screenshots are currently being revised.
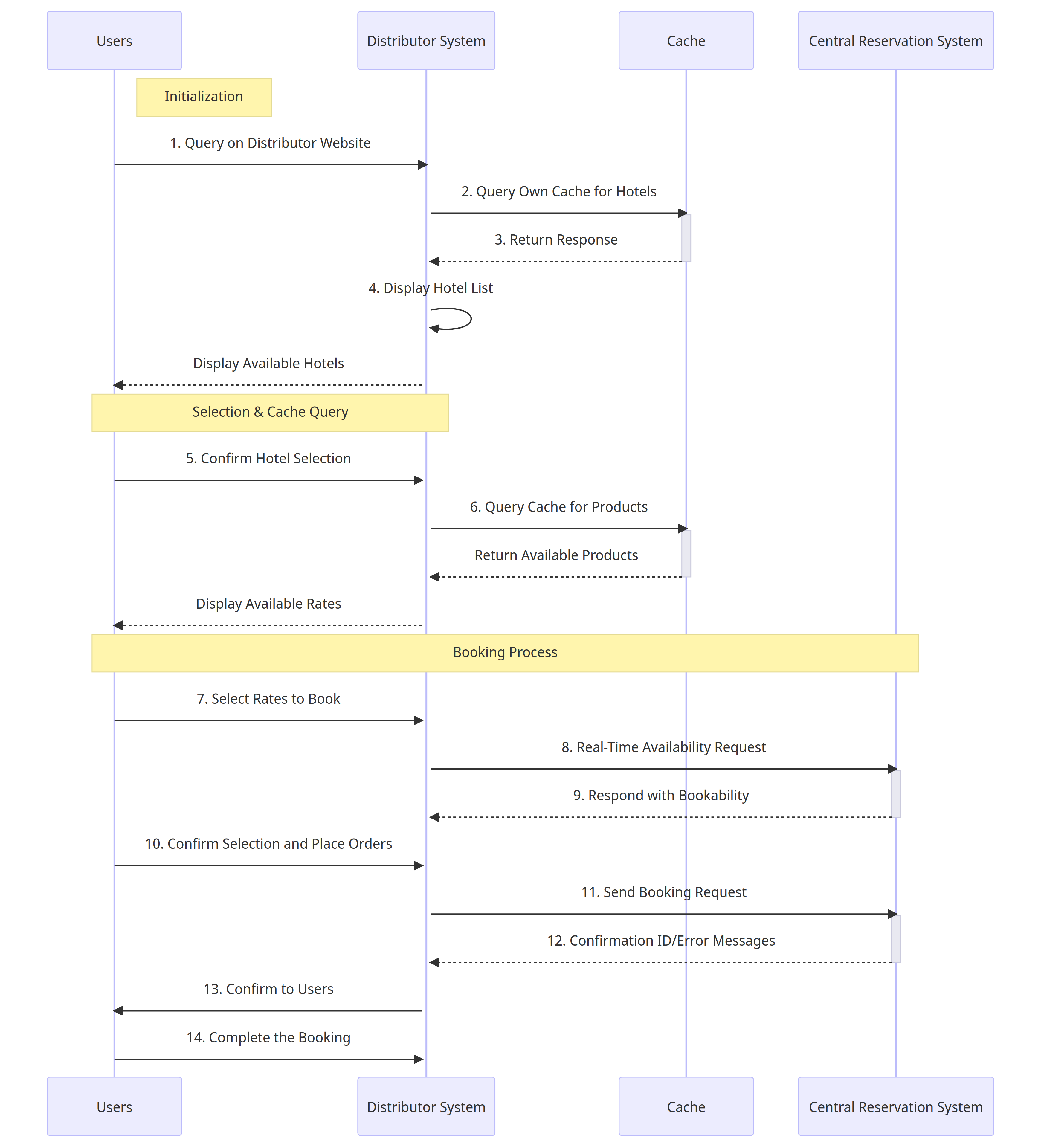
BTS provides APIs for three different business scenarios: Hotel, ARI, Reservation.
This API is provided to existing TMC customers in GO. In order to reduce the difficulty of customers using APIs and the complexity of migrating to BTS. BTS extends its API design based on GO's BookingUSB and AvailabilityPeer, and is compatible with the Go protocol.
Three Business Scenarios:
1. Hotel Setup
The Hotel API is used by TMC to obtain hotel data from the supplier.
- Hotel List (/hotels/{supplierId}): Used to obtain the list of hotels provided by the supplier. If the corpCode field is specified, only the protocol hotel for the specified business customer is returned. This interface should have a regular call frequency, recommended once a day.
- Hotel Product (/hotels/{supplierId}/{hotelId}): Used to obtain the product information of the specified supplier hotel. If the corpCode field is specified, only the protocol product for the specified enterprise customer is returned.
The Hotel Listing API (/hotels/{supplierId}) and the Hotel Product API (/hotels/{supplierId}/{hotelId}) added two new URL query parameters: supplierId (required) and corpCode (optional).
- supplierId (Required): Specifies the ID of the supplier. It must be the same as the supplierId in the URL path.
- corpCode (Optional): TMC can specify corpCode, only obtain the protocol hotel or protocol products of the specified enterprise customers. If this parameter is not specified, BTS returns all eligible hotels or products.
TMC is recommended to synchronize the hotel list and product list once a day to ensure the accuracy of the inventory.
When TMC adds a new corporate client and wants to get the updated hotel list and product list, it can use the distributor corpCode to request the hotel list and product list. BTS will respond to this corporate customer's protocol products (consortia rates, RFP rates, dynamic discount rates).

2. ARI Push
When the ARI of a supplier changes, BTS will provide two modes Overlay & Delta to push the change data. The overlay is a hotel full-volume product with changes, while Delta is a product that is only pushed with changes. In addition, TMC can request a full hotel product push once a day.
3. Reservation
Availability (/availability/{supplierId}): Used by TMC to obtain real-time rates for all availability at the specified hotel, this request is sent to the supplier system.
Tips: If the corpCode field is specified, BTS filters out rates for products that the corporate customer does not have permission.Live Check (/livecheck/{supplierId}): Used by TMC to obtain the real-time rate of a specific product under the specified hotel, this request will be sent to the supplier system.
Tips: If the corpCode field is specified, BTS will verify that the corporate customer has permission to the real-time rate of the product.Book (/book/{supplierId}): For TMC reservations, this request is sent to the supplier system and a real-time booking result is obtained.
Tips: If the corpCode field is specified, BTS will verify that the corporate customer has permission to book the product.Cancel (/cancel/{supplierId}): Used by TMC to cancel a booking, the request is sent to the supplier system and a real-time cancellation result is obtained.
Query Reservation List (/reservations/{supplierId}): Used by TMC to query bookings, such as to confirm booking status.
Query Reservation Detail (/reservation/detail/{supplierId}): Used by TMC to query booking details, such as to check the status of some time-out bookings.
Mapping CorpCode and Rate Plan
In addition, BTS also realizes the Mapping relationship configuration between channel corpCode and the supplier's rate plan which can translate distributor corpCode into supplier corpCode when livecheck and booking. (corpCode Mapping is required).
Preparation of Go customers to migrate to BTS
- To provide Go customers with a new set of BTS domain names and protocols, TMC's system will be switched to this domain name and protocol.
- In the use of this new protocol, TMC can continue to use GO's API Token without affecting Renew token.
- In the meantime, DerbySoft is responsible for the requests that only need to be migrated to BTS to the BTS service, meanwhile the GO service for other suppliers that TMC connects with.
- A TMC that requires the corp mapping service informs DerbySoft in advance of the mapping between the corp ids and rate plan.
Did you find it helpful? Yes No
Send feedback